OCT-Module
Breadcrumbs

Designpattern für Gateways

Designpattern

Staging Schichten müssen sehr einfach und nach wiederkehrenden Muster geschrieben werden. So viel wie möglich in einer Anbindung soll aus vorgefertigen und geprüften Codebausteinen erstellt sein.



Table by Table Pattern

  • die äußere Kontrollstruktur definiert zumindest den Mandanten, ggf. auch das Geschäftsjahr

  • einfacher linearer Ablauf für eine übersichtliche (meist < 20) Anzahl von Tabellen7

  • die Zieltabellen werden manuell vorab erstellt

  • der Prozess bearbeitet linear Tabelle für Tabelle

    • jeder Tabellenabruf ist einzeln definiert

    • jede Tabelle erfährt eine allgemeine Anreichung (DatenquellenID)

    • jede Tabelle kann eine individuelle Anreicherung erfahren (Schlüsselspalten)

  • Vorteile

    • auf jede Tabelle kann individuell eingegangen werden

    • Datentypen werden vorab definiert und stehen als Ziel fest

    • leichte Lesbarkeit

  • Nachteile

    • Codewiederholungen

    • Tabelle müssen manuell angelegt werden

1751785769176-Unbenanntes Diagramm-1748350157284.drawio.png


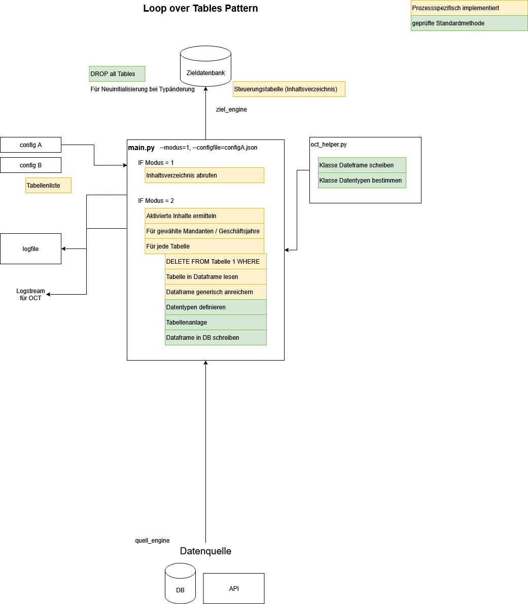
Loop over Table-Array Pattern

  • generischer Lauf über eine Liste von Tabellen

  • die Zieltabellen werden vom Prozess erzeugt

  • Vorteile

    • wenig Codewiederholungen

    • sehr leichte Erweiterbarkeit

  • Nachteile

    • jede Tabelle wird gleich behandelt, auf Besonderheiten der Tabelle kann schwer eingegangen werden (nur per hartem IF Tabellenname = )

    • Datentypen werden durch Prozess bestimmt → unsicher, Prozess muss bei jedem Loop die Typkonformität prüfen und bei ggf. Neuerstellung anfordern

    • Datentyp kann nicht bestimmt werden, falls im ersten Loop eine Spalte nur NULL Werte enthält, Typ muss dann auf String festgelegt werden

1751792757577-1751785769176-Unbenanntes Diagramm-1748350157284.drawio.png